При производстве электронных приборов и микросхем применяют различные виды обработки и соединения деталей из проводниковых, полупроводниковых и диэлектрических материалов. Процессы получения деталей и их соединений основаны на пластической деформации при штамповке, холодном выдавливании, вытяжке, холодной сварке. В машиностроении, кроме указанных способов, применяют прокатку, волочение, ковку и т.д.
Наибольший интерес к проблеме прочности проявляется в машиностроительной индустрии, так как основная масса изделий и продукции изготовляется из конструкционных материалов, у которых сочетаются два основных свойства пластичность в технологических процессах и твёрдость, как эксплуатационная характеристика определяющие прочность и износостойкость материалов и изделий.
Механистическая теория прочности рассматривает две составные части: пластическая деформация, как технологическое свойство, «способность материала заготовки изменять форму без разрушения» необходимое при холодной обработке металлов давлением; твёрдость, как эксплуатационное свойство, «способность материала заготовки сохранять формы и параметры изделия при обработке и внешних нагрузках при эксплуатации».
Механизм пластической деформации весьма сложен и полностью не изучен. [1]
В литературе делается акцент - наиболее полно объясняет механизм пластической деформации теория дислокаций, по которой скольжение есть результат движения несовершенств в объёме кристаллической решётки – дислокаций (краевых, винтовых) в плоскости сдвига.[1] Приложение незначительного сдвигового напряжения к плоскости скольжения делает дислокацию подвижной. Скольжение дислокаций происходит последовательно при этом дислокации либо выходят на поверхность, либо заклиниваются внутри кристалла. Кроме того, в процессе обработки материала происходит, зарождение и накопление дислокаций, а это приводит к уменьшению сопротивления сдвигу, до минимального значения и снова возрастает при упрочнении металла – наклёпе. Наклёп снижает пластические свойства и изменяет твёрдость и прочность металла, приводящие к разрывам, расслоениям, появления трещин при дальнейшей обработке заготовки. [1] На силовые характеристики холодной обработки металлов давлением в режиме пластической деформации оказывает влияние внешнее трение скольжения, сопрягаемых поверхностей инструмента и заготовки, приводящее к схватыванию контактирующих поверхностей. Неупорядоченная (первичная) ориентировка зёрен до обработки, в процессе обработки давлением в режиме пластической деформации ориентирует зёрна в текстуру поликристаллического тела металла. При этом происходит, как межзерновая, так и внутризерновая деформация материала с появлением напряжений в материалах. Для снятия напряжений и выравнивания микроструктуры материала заготовки и изделия, полученные в ходе холодной обработки давлением, подвергают отжигу, для восстановления первоначальных свойств металла. Кроме «механических» свойств, определяющих силовые внешние нагрузки, материалы имеют и физические, и химические, и термические и др. свойства необходимые и проявляющиеся при обработке и эксплуатации материалов и изделий из них, которые неотделимо присутствуют в материалах и, которые значительно влияют на прочность.
Впервые эффект «электропластической деформации» установил О.А. Троицкий, при исследовании пластической деформации в процессах холодной прокатки, волочении, вытяжки металлов давлением с применением одновременной электроимпульсной обработки заготовок.
При электропластической деформации в ходе технологического процесса проводники обрабатываются постоянным электротоком I = 100-10000А в импульсном режиме 0,5-10-6с, при этом постоянно насыщаются электроатомами всеродами и подавляют трибоэлектрические электроизнос и электроразрушение, исключая «наклёп» электровещества при холодной прокатке, волочении, вытяжке. [2,витебск]
В разделе физики электричество - трибоэлектричество вообще не рассматривается, явления прямого перехода вещества (электровещества) исключительно в постоянный электрический ток мало кем признаётся. Кроме того, первоисточник электрических электроатомов (электрозарядов) трибогенератор Ван дер Граафа исключён из программы школьного и вузовского образования, а это наносит серьёзный ущерб проблемам познания электровещества, электричества и процессов, происходящих в электровеществе и на поверхностях между электровеществами при различных видах взаимодействий.
Сегодня, мы условно делим природные и искусственные материалы на проводники, полупроводники и диэлектрики по известному электрофизическому параметру – электропроводность, не задумываясь, а что это значит для вещества (материала). А это означает, что все материалы – ЭЛЕКТРОВЕЩЕСТВА и все характеристики независимо от методов внешних воздействий на электровещество должны начинаться со слова «электро…», а важнейшая характеристика - прочность должно называть – Электропрочность и далее указывать на внешнее воздействие механическим, химическим, термическим, физическим нагрузкам. Например: электромеханическая прочность, электрохимическая прочность, электротермическая прочность, электрофизическая прочность и т.д.
Прочность, твёрдость, пластичность и другие свойства материалов обусловлены тремя электромагнитными взаимодействиями (состояниями):
- Электрическим взаимодействием (состоянием) между единичными электроатомами всеродами (электрозарядами, электрополями, стоячими электроволнами, электрочастицами, электрохимическими элементами), которое способно самоорганизоваться в электроструктуру совокупного электроатома (электрохимического элемента, электрозаряда, электрополя, электровещества, стоячими электроволнами);
- Электрическим взаимодействием (состоянием) между совокупными и/или единичными электроатомами всеродами (химическими элементами, электровеществами), при самоорганизации кристаллов (электрозаряды, электрополя, электровещество);
- Электрическое взаимодействие (состояние) между кристаллами, которое самоорганизует электроструктуру материала из единичных дискретных и/или совокупных электроатомов (электровещество, электрополе, электрозаряд).
Изменение прочности и отдельных характеристик материалов (электровеществ), например твёрдости можно получить за счёт уменьшения объёма материала при механической обработке электровещества давлением в замкнутом пространстве за счёт уменьшения межкристаллических и межатомных расстояний, при этом уменьшаются и объёмы, а объёмная электрическая плотность электровещества при этом увеличивается. За счёт этого происходит изменение электроструктуры материала (электровещества), при этом сила электрического взаимодействия между кристаллами и между атомами в кристаллах увеличивается по закону Кулона; на пример: углеродное соединение (графит) переходит в алмаз, при этом наблюдается повышение твёрдости, хрупкости, плотности и изменение электрофизических свойств: проводник или полупроводник становится диэлектриком. На этом явлении, изменения электрофизических характеристик материалов (электровещества), следует остановиться подробнее, чтобы разобраться в пластичности, твёрдости и прочности. В материаловедческой условной классификации все материалы делят на проводники, полупроводники и диэлектрики (электроизоляторы), по электрофизическому параметру – электропроводность. Согласно теории Ферми это деление обусловлено наличием «запрещённых» зон для якобы электрона в материалах (электровеществах). Экспериментальные и теоретические исследования не подтвердили этого теоретического предположения. Главным противоречием данной теории является невозможность присутствия «запрещённых зон» в природных диэлектриках: вакуум, газ, смесь газов (воздух), в которых не достаточно токопроводящей равномерно распределённой по объёму, электрической объёмной плотности, для обеспечения электропроводности материалу (электровеществу). При производстве электронных приборов применяют твёрдые природные и искусственные диэлектрики: моно и поли кристаллы оксидов кремния SiO2 и алюминия Al2O3 и природные диэлектрики кварц, асбест, слюда, а также искусственные полимерные твёрдые органические диэлектрики, полученные на основе соединений углерода с газами: CF4- фторопласт и газ CH4– метан -основа для получения органических твёрдых диэлектриков - пластмасс. При рассмотрении структурных химических формул этих соединений видно, что каждый отдельный электроатом твёрдого проводника и/или полупроводника окружён электроатомами природного диэлектрика-газа, у которого объёмная электрическая плотность недостаточна, чтобы обеспечивать электропроводность, которая присутствует у проводника, полупроводника. Очевидно, что твёрдость искусственным и природным неорганическим диэлектрикам (электровеществам) SiO2 и Al2O3 придают электровзаимодействия проводников и полупроводников с природными диэлектриками – газами на уровне атомов в соответствии с объёмной электроструктурой. А хрупкость природным и искусственным диэлектрикам придаю электровзаимодействия на уровне соединений, где газы электрически взаимодействуют по поверхности и в объёме между собой. Однако электровзаимодействия углерода с природными диэлектриками - газами фтором -F и водородом -H в процессе полимеризации придают органическим соединениям пластичность в соответствии с объёмной электроструктурой материала (электровещества), обеспечиваемой электроструктурами входящих в электровзаимодействие по поверхности и в объёме электроатомов газа фтора.
Следует отметить, что механическую прочность материалов (электровеществ) сегодня мы оцениваем по внешним механическим нагрузкам, прилагаемым к конструкциям, деталям, и видам соединений: клёпка, сварка, пайка и др., а разрушаем исключительно электромагнитное взаимодействие электроатомов внутри материалов (электровеществе) и/или по их поверхностям.
На этой электрической основе строения электровещества и электромагнитных взаимодействий между ними можно объяснить сохранение эксплуатационных характеристик (износостойкость) конструкционных материалов, в частности создать безызносные узлы трения, не только не увеличивая твёрдость, а наоборот, снижая ёё, путём нанесения на контактные поверхности диэлектрических композитных покрытий, так как все разрушения идут по определённым поверхностям.
Проблемы трения, трибоэлектричества, электроизноса, электроразрушения и прочности материалов трибопар включают в себя практически вес перечень проблем по единой теории поля (электровещества) на единой основе, позволяющей решить любую научно техническую и практическую задачу на единой основе и единой канве. Представленные научно технические результаты и эксперименты прямого перехода твёрдого электровещества (объёмной электрической плотности) при нормальных условиях в постоянный (электроатомарный) электрический ток (разуплотнённое состояние электровещества) в процессе поверхностного перемещения тел подтверждающие, что при трении отрицательных зарядов не образуется, а образуются статические, в объёме электродонора и динамические электронейтральные электроатомы на поверхности электроакцептора. Установлено трибоэлектретное состояние заряженного слоя из порошковых диэлектрических частиц и каждой отдельной порошковой диэлектрической частицы.
Показана единая электрофизическая природа трения и электромеханическая природа самоорганизующегося режима электроизноса и электроразрушения материалов трибопар, основанные на совершении работы выхода заряда Авых. в одновременном процессе поверхностного перемещения тел при совершении работы перемещения Апер. Установлен критерий безызносности материалов трибопар по току трибоэлектризации I = 10-9А, при наличии в паре трения электроизолирующего покрытия. Исследованы процессы электроизноса и электроразрушения материалов трибопар Электродонор – Электродонор (ЭД-ЭД), Электроакцептор – Электроакцептор (ЭА - ЭА), Электроакцептор – Электродонор (ЭА - ЭД). Разработаны физические и математические модели и выводы формул прямого перехода электровещества в постоянный электрический ток при точечных контактных взаимодействиях в процессах трения, основанные на равенстве работ по перемещению Апер. = Авых. и работы выхода заряда (электроатома) для плоскостей и порошковых диэлектрических частиц, через точечные контакты. Результаты внедрены в производство техники и оборудования.
Что проблема «трения» всеобъемлющая, подтверждается авторами статьи [3] в их предположениях «Исходя из такого представления о «трении» можно объяснить практически все другие физические процессы взаимодействия двух или более инородных тел». Авторы статьи «Физические основы обработки материалов (веществ) в контакте с материалом вещества другой природы», перепутали процессы трение и резание, представив результаты экспериментов только по резанию, а выводы сделали и по трению. Они не «увидели» что и однородные вещества при трении трибоэлектризуются, не заметили ряд работ 20-25 летней давности, [5,6,7,8,9,10,11], по электронной теории износа материалов при трении. Они не установили, что такое износ, разрушение материалов в электроискровых разрядах, не провели патентный поиск, где подробно расписаны вопросы электрической природы трения, поэтому не обнаружили, что трибоэлектризуются и однородные материалы. Чтобы исключить эти и подобные ошибки необходимо вернуться к «азам» явлений «трение» и «трибоэлектричество». Ответить на важнейшие вопросы науки, техники, технологий и, в частности, решить проблемы прочности электровещества в соответствии с практическими результатами и экспериментами.
На пример: почему диэлектрики не имея электронной проводимости при трении генерируют постоянный электрический ток; почему однородные вещества при трении генерируют постоянный электрический ток; почему, где много отрицательных якобы электронов мы ставим символ «+», а не символ
«-», как это следует из теории электричества. Если дырка пустота, то как она может проводить электрический ток (дырочная проводимость), известно, что вакуум и воздух лучшие диэлектрики. Известно, что постулаты Н.Бора противоречат, как классической механике, так и электродинамике Максвелла [11], а модель атома признаётся правильной. Очевидно также, что и теория электричества, и якобы Резерфодовско-Боровское строение модели атома, так же требуют перепроверки и уточнения, чтобы единая теория электромагнитного поля (электровещества) стала единственной, т.е. САМООРГАНИЗОВАЛАСЬ в науке, без разчленения на отдельные научные области и дисциплины, без условностей, абстракции, парадоксов, противоречий, аксиом, постулатов, запретов и виртуальностей т. е. таковым, каково электромагнитное поле в природе.
Необходимые основные определения:
ЭЛЕКТРОВЕЩЕСТВО (материал) - самоорганизованное совокупное и/или дискретное состояние (взаимодействие) электрических объёмных плотностей, электроатомов (электрозарядов, электрополей, стоячих электроволн, электрочастиц, электрохимических элементов) в форме шаров (сфер) и тел любой формы во всех агрегатных состояниях.
ТРЕНИЕ СКОЛЬЖЕНИЕ – это совокупность процессов, происходящих при принудительном перемещении по поверхностям трибоконтактирующих тел (электровеществ), относительно друг друга: разрушение, ранее существовавшего электромагнитного взаимодействия (состояния) равновесного зарядообмена при трении покоя, трибопары; самоорганизация трибосистемы с образованием недостатка электроатомов всерод (электрозарядов) на электродоноре (статический заряд) и накопление, ушедших электроатомов из электродонора в виде избытка электроатомов всерод (электрозарядов) на электроакцепторе (динамический заряд), характеризуемого образованием разницы электрической плотности (электропотенциала) на поверхностях; нейтрализация электропотенциала в электроискровых разрядах в точках контакта; электроизнос и электроразрушение электровещества[7,8,9,10]. Трение имеет два режима:
- без электроизноса и электроразрушения материала (электровещества), когда трибосистема самоорганизованно сохраняет равновесный зарядообмен, т.е. количество электроатомов постоянным, без накопления избытка (потенциала);
- с электроизносом и электроразрушением материала (электровещества) при самоорганизованном накоплении избытка электроатомов (потенциала) и нейтрализации (потенциала) в электроискровых разрядах;
ЭЛЕКТРИЧЕСТВО – это взаимодействие электрических плотностей (электроатомов, электрозарядов, электрополей, стоячих электроволн, электрохимческих элементов) в форме шаров (сфер) газообразных, жидких и твёрдых тел любой формы в собственном самоорганизованном электромагнитном поле[4].
ЭЛЕКТРИЧЕСТВО – это взаимодействие электрических (электрополевых, электрозарядовых, электроволновых,) плотностей, в форме шаров (сфер), жидких и твёрдых тел любой формы, как единичных так и совокупных электроатомов (электрозарядов, электрополей, стоячих электроволн, электрочастиц), с самоорганизацией в зависимости от условий эксперимента, собственного конкретного электромагнитного поля, обладающего конкретной электрической плотностью и свойствами проявляющимися в виде: постоянного электрического тока, электроискровых разрядов, электродуговых разрядов, электроплазм, электрошумов, электросвета, электромагнитов, электротепла, электрогазов, электрожидкостей, твёрдых электротел, электро радиоизлучений всех диапазонов с разуплотнением и переходом из скомпенсированного электронейтрального состояния вещества, в разуплотнённое электронейтральное и/или разкомпенсированное заряженное состояние, и наоборот.
ЗАРЯД ЕДИНИЧНЫЙ – электронейтральный электроатом ВСЕРОД (электрополе, электровещество, электроволна, электрохимический элемент, электрочастица), имеющий равномерно распределённую электрическую плотность, минимальную в конкретных условиях в форме шара (сферы) [4].
ЗАРЯД НЕСКОМПЕНСИРОВАННЫЙ – это избыток и/или недостаток электроатомов Всерода в объёме и/или на поверхности заряженного тела, характеризуемый объёмной и/или поверхностной разностью плотностей зарядов (потенциалов)[4].
ЗАРЯД СКОМПЕНСИРОВАННЫЙ – это отсутствие избытка и/или недостатка электроатомов Всерода в объёме и/или на поверхности электронейтрального тела, т. е. отсутствие разности электрической плотности зарядов (потенциалов)[4].
АТОМ ЕДИНИЧНЫЙ – далее не делимая единственная элементарная частица, электроатом (электрохимический элемент) ВСЕРОД, обладающий минимальной электрической плотностью, равномерно распределённой в форме шара (сферы) в конкретных условиях не зависимо от размера, первый электроатом (электрохимический элемент), расположенный в нолевом ряду ПС РУСов нолевого периода и Периодической системы 1905 - 1906г. Д.И. Менделеева под символом «Х», описываемый в двоичной системе счета.
АТОМ СОВОКУПНЫЙ – совокупное, центрально симметричное самоорганизующееся электровзаимодействие объёмно – структурированных разноразмерных Всеродов – (электроатомов, электрозарядов, электрополей, стоячих электроволн, электрохимических элементов), обладающих приобретённым свойством локального устойчивого взаимодействия электровещества с максимальной электрической плотностью и нолевым потенциалом в центре, описываемый в двоичной системе счёта [4].
КРИСТАЛЛ – совокупное самоорганизованное электровзаимодействие (состояние) между единичными и/или совокупными электроатомами согласно электроструктур, входящих электроатомов.
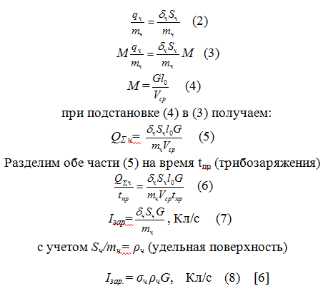
Вывод формулы генерации постоянного тока при трении мелко дисперсных диэлектрических порошков
qч = δчSч (1)

где, qч - заряд на частице, δч - поверхностная плотность заряда, Sч - поверхность частицы, mч - масса (количество) частиц, M - суммарное количество одновременно заряжаемых частиц, G - расход частиц из питателя, l0 - расстояние торможения (трения), Vср. - средняя скорость пролета расстояния при торможении частицы, tпр. - время торможения частицы при трибоэлектризации, QΣч - суммарный заряд одновременно трибоэлектризуемых частиц, Iзар - ток зарядки (электризации), ρч - удельная поверхность частицы.
Вывод формулы генерации постоянного тока при трении плоскостей проводников
qк = δкSк (1)
Чк = Sтр/Sк (2)
Чкqк = δкSк Sтр/Sк (3)
QΣк = δкSтр (4)
Aпер = Aвых (5)
AперδкSтр = QΣк Aвых (6)
Aпер= Nlпер (7)
NlперδкSтр = QΣкAвых (8)
NlперδкSтр/Aвых = QΣк (9)

qк - заряд на контакте, δк - поверхностная плотность заряда на контакте, Sк - поверхность контакта, Чк - число контактов, Sтр - поверхность трения, QΣк - суммарный заряд, Aпер - работа по перемещению, Aвых - работа выхода заряда, N - сила давления, lпер - длина пробега.
Математическое моделирование (вывод формул) подчеркивает электроструктурное строение и электрическую природу электровещества, а соответственно и электрическую природу прочности всех материалов (электровеществ), независимо от видов внешних нагрузок. Диэлектрическое твёрдое покрытие из полимерного композиционного материала толщиной 200 – 250мкм на одной из трибоконтактирующих поверхностей электро изолирует точечные контакты металл-металл, исключает выход электроатомов (электрозарядов и т.д.) из трибосистемы и накопление электропотенциала на поверхностях, а соответственно исключает электроискровые пробои, при этом самоорганизуется режим безызносного трения при токе трибоэлектризации
I <10-9А, за счет трибоэлектретного состояния диэлектрического композитного полимерного покрытия, увеличивающего рабочий ресурс трибопары в 10-50 раз [7,8]. Полимерное покрытие пригодно для эксплуатации в высоко нагруженных, сравнимых с пределом текучести металлов, узлах трения и и при необходимости подлежит многократному восстановлению.
На Рис 1, 2 показано, что любые диэлектрические и проводниковые материалы (электровещества) при трении генерируются (переходят) исключительно в постоянный ток и до полного «истирания» в электроатомы.

Рис.1
Зависимость тока трибоэлектризации от «химической» природы материалов трибопар ЭА – ЭД.
Электроакцептор-ПТФЭ, Электродонор-все остальные.
Графики электроизноса и токов утечки Рис 3 при наличии покрытия из твёрдого композитного полимерного диэлектрика на одной из поверхностей трибопары в различных условиях трения; электроизнос - кривые с белыми кружками; токи утечки- кривые с чёрными кружками.

Рис.2
Модель трибоэлектризованой диэлектрической частицы и механизм перехода электроатомов из ЭД на ЭА.

Рис.3
Наибольший электроизнос и токи утечки дают трибопары незакалённых металлов с вводом сухого графита на полимерный слой из твёрдого диэлектрика Рис.3 (графики 9,10); средние значения электроизноса и токов утечки дают трибопары с диэлектрическим абразивом (кварцевый песок) на полимерном слое твёрдого диэлектрика (графики 5, 6, 7, 8); минимальный электроизнос и токи утечки дают трибопары с твёрдым диэлектриком со смазкой (графики 3,11,12) при максимальных стандартных нагрузках соизмеримых с пределом текучести металлов.
Термоаналитические исследования образцов проводили на дериватографе Ф. Паулик, Дж. Паулик, Л. Эрдей. Контрольные образцы порошка П-ЭП-219 и трибоэлектризованные образцы Рис.4 нагревали со скоростью 50С/мин. Появление следов деструкции материала на контрольном образце порошкового полимера сопровождался потерей количества материала (электровещества) и начинается при 5430К, а на трибоэлектризованном 5130К. Снижение температуры (Т) начала разложения порошка с потерей количества вещества связано с потерей электрозарядов (электроатомов, электрополей), что подтверждает материальность (электровещественность) электроатомов (электрозарядов, электрополей). Наличие потенциала, характеризует недостаток электроатомов в объёме ЭД и трибоэлектретное состояние каждой отдельной частицы и всего порошкового слоя.
Накопленные при трибоэлектризации в процессе трения электроатомы на ЭА отводятся через проводник в виде постоянного (атомарного) тока электроатомов (электрозарядов, электрополей, электроволн, электрохимических элементов) на «землю», и/или нейтрализуются в электроискровых разрядах, иначе говоря, подтверждается самоорганизующийся электроизнос и электроразрушение (электровещества) при отводе электрозарядов на «землю» и/или в виде электроискровых разрядов.
Наличие твёрдого композитного диэлектрического полимерного покрытия, исключающего потери электроатомов в трибопарах на одной из поверхностей трибопары, является основным фактором безызносности трибосистем и снижения «коэффициента трения» (электромагнитного взаимодействия), также подчёркивает электропрочность (электро износостойкость) электровещества трибопар при практическом отсутствии измеряемой «твёрдости».

Рис.4
ДТГ - дифференциальная термогравиометрия; ДТА – дифференциальный термический анализ; ТГ – термогравиометрия.
Графики получены на дериватографе Ф. Паулик, Дж. Паулик, Л. Эрдей. Контрольные образцы порошка П-ЭП-219 4(а) и трибоэлектризованные образцы 4(б)
Литература:
1.Антонов В.А. Технология производства электровакуумных и полупроводниковых приборов. М. Высшая школа. 1979.- 367 с.
2.Троицкий О.А. Сташенко В.И.// Электропластическая деформация железоникелевого сплава. Сб. мат. 50-й МС Актуальные проблемы прочности. Витебск .2010. с. 175-177.
3.Рыбников Ю.С., Троицкий О.А., Правоторова Е.А. //Подавление трибоэлектрического износа контактов инструмент – заготовка при прокатке и волочении в режиме электропластической деформации. Сб. мат. 50 МС Актуальные проблемы прочности. Витебск. 2010. с. 159-163.
4.Бобров Ю.К. Бобров Ю.Ю. Рухадзе К.З.// Физические основы обработки материалов вещества в контакте с материалом вещества другой природы. Прикладная физика. М. 2007. №4 с.5-12.
5.Рыбников Ю.С.//Основы теории единства и неразрывности электромагнитного поля Вселенной. ЖРФМ. М. Общественная польза. 1993. № 1-6. с. 157-165.
6.Рыбников Ю.С. //Трибоэлектретный эффект при трибоэлектризации порошковых лакокрасочных материалов. ЛКМ и их применение. Химия. М. 1986. №3. с. 38-40.
7.Рыбников Ю.С. Крашенинников А.И. Липаев С.М. и др.//Кинетика накопления и рассасывания зарядов в органических и кремнийорганических материалах. Электроника органических материалов. Под ред. А.А. Овчинникова. М. Наука.1985. 416 с.
8. Рыбников Ю.С. Драновский М.Г. Липаев С.М. //Трибоэлектричество и износ. Машиностроитель Машиностроение. М. 1987. с. 17-19.
9.Рыбников Ю.С. Круглова Л.В.//Основы электронной теории износа при трении. Вестник машиностроения. Машиностроение. М. 1989 - с. 5-10.
10.Рыбников Ю.С.//Композиционные полимерные покрытия на основе трибоактивированных порошковых материалов – повышение износостойкости и ресурса узлов трения в машиностроении.//Тезисы докладов1-го Всесоюзного НТ Семинара Ворошиловград.- 1987. с 21.
11.Рыбников Ю.С.//Исследование процессов разрушения узлов трения в динамике с позиций трибоэлектричества. Тезисы докладов 3-го Всесоюзного НТ Совещания. Динамика и прочность автомобиля. Уч. Изд. Л 1988. с. 32.
12. Фещенко Т.. Вожегова В. Физика. Справочник школьника. Пресса. М. 1995. 574с.
УДК 621.537
Актуальные проблемы электропрочности материалов (электровещества)
Рыбников Ю.С.
Московский-государственный институт Радиотехники Электроники и Автоматики (МГТУМИРЭА), Москва, Россия.
Problems of present interest solid electro substans.
Ribnicov Y.S.
The Moscow state of a radio engineering, electronics and automatics,
Moscow, Russia.